湖北省住建廳發布《湖北省建設工程概算定額及全費用基價表》《湖北省建設項目總投資組成及其他費用定額》的通知
作者:
來源:
日期:
2022-11-03
人氣:
6847
各市、州、直管市、神農架林區住建局,各有關建設、設計、施工、造價咨詢等單位:
為進一步完善我省計價依據體系,滿足工程項目投資估算、設計概算的編制需要,根據國家有關規范、標準,結合我省實際,我廳組織編制了《湖北省建設工程概算定額及全費用基價表》《湖北省建設項目總投資組成及其他費用定額》(以下簡稱“本定額”),經審定通過,現予發布,并就有關事項通知如下:
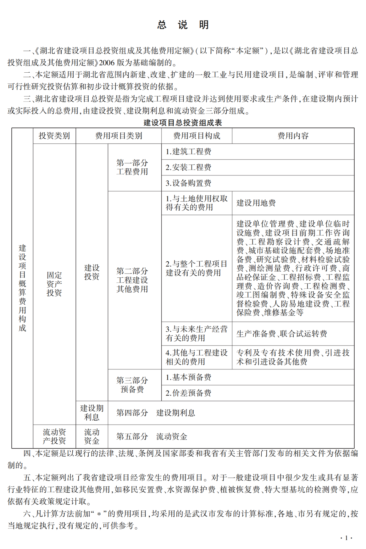
一、《湖北省建設工程概算定額及全費用基價表》是我省工程項目建設投資評審、編制設計概算和對設計方案進行技術經濟分析的依據。《湖北省建設項目總投資組成及其他費用定額》是編制、評審和管理可行性研究投資估算和初步設計概算投資的依據。
二、本定額自2022年11月1日起施行,與本定額對應的原定額同時停止使用。
三、本定額由湖北省建設工程標準定額管理總站負責管理和解釋,在執行中出現的問題,請及時反饋。
湖北省住房和城鄉建設廳
2022年10月20日
復制下方鏈接下載全文:
http://zjt.hubei.gov.cn/zfxxgk/zc/gfxwj/202210/P020221024436935147324.pdf















本文來源:湖北省住房和城鄉建設廳